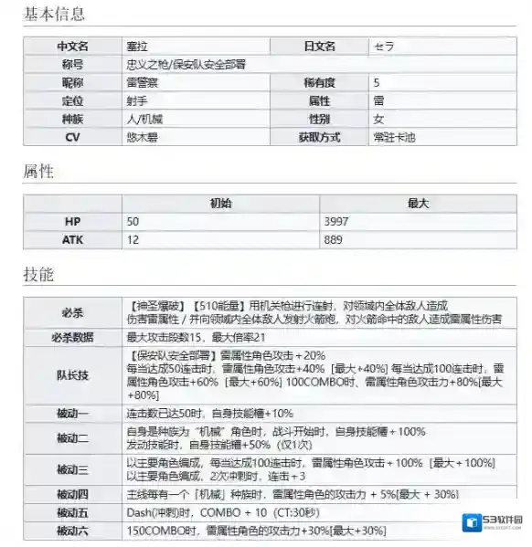
世界弹射物语忠义之枪塞拉怎么样 世界弹射物语雷警察技能介绍 2025-06-11 08:02:13 分类: 手游攻略 • 阅读: 281 世界弹射物语推出了新角色忠义之枪塞拉,很多小伙伴还不清楚这个角色的技能是怎么样的,现在就和小编一起来看看世界弹射物语布茜怎么样技能一览的内容吧。 世界弹射物语忠义之枪塞拉怎么样 忠义之枪塞拉 世界弹射物语手游相关内容 全部 世界弹射物语弹射 世界弹射物语物语 世界弹射物语塞拉 世界弹射物语忠义 世界弹射物语 世界弹射物语世界 世界弹射物语 【角色档案】阿克西斯教的女神「阿克娅」 世界弹射物语 【角色档案】阿克西斯教的女神「阿克娅」 世界弹射物语女神 从遥远世界而来的水之女神,同时也是受阿克西斯教信仰的主神。能力值非常高,擅长净化及治愈魔法,但智力值低于平均,幸运值则低到没底。长于宴会技巧,非常喜欢气泡饮料。 ✦ 属性:水 ✦... 2025-11-02 世界弹射物语 「特选扭蛋」活动开启预告 世界弹射物语 「特选扭蛋」活动开启预告 亲爱的冒险者: 感谢您一直以来的支持与厚爱。 世界弹射物语扭蛋 8月31日 12:00起,即将举办「特选扭蛋」!本次精选扭蛋中,开放限定★5角色「雷吉斯」、「希尔媞」、「菲莉亚」、「花火」限定★4角色「赛希利亚... 2025-10-25 世界弹射物语 本地化笔记 第二十一期 | 五、六月活动前瞻 世界弹射物语 本地化笔记 第二十一期 | 五、六月活动前瞻 各位冒险者大家好,这里是《世界弹射物语》运营团队。 度过清凉的泳装活动之后,我们将为各位冒险者带来后续的活动情报! 本篇本地化笔记主要为大家介绍5月、6月的版本活动内容前瞻,期待和各位冒险者... 2025-10-20 《世界弹射物语》×《为美好的世界献上祝福!》 联动倒计时3天 《世界弹射物语》×《为美好的世界献上祝福!》 联动倒计时3天 《世界弹射物语》×《为美好的世界献上祝福!》联动倒计时3天!活动限定★5角色「达克妮丝」将于联动期间登场! 世界弹射物语物语 2025-10-12 世界弹射物语《凉宫春日的忧郁》 联动版本活动内容抢先看! 世界弹射物语《凉宫春日的忧郁》 联动版本活动内容抢先看! 亲爱的冒险者: 感谢您一直以来的支持与厚爱。 世界弹射物语物语 《世界弹射物语》与《凉宫春日的忧郁》的联动活动即将正式开始! 我们为各位冒险者整理了本次联动的活动情报速递。精彩活动即将开启,期... 2025-09-10 世界弹射物语「1.5周年庆典角色自选扭蛋礼包」限时贩卖公告 世界弹射物语「1.5周年庆典角色自选扭蛋礼包」限时贩卖公告 亲爱的冒险者:感谢您一直以来的支持与厚爱。 3月9日 12:00起,将开启「1.5周年庆典角色自选扭蛋礼包」贩售活动!购买「1.5周年庆典角色自选扭蛋礼包」,可获得「特别角色交换票」 x 1... 2025-08-13 世界弹射物语战阵之宴活动怎么玩-世界弹射物语战阵之宴活动玩法介绍 世界弹射物语战阵之宴活动怎么玩-世界弹射物语战阵之宴活动玩法介绍 1、活动时间:12月7日12:00-12月21日23:59期间开启。 2、玩家需要完成主线第一章8-4即可参与该活动。 3、在活动期间玩家需要完成讨伐“战阵之宴”任务获得报酬。 4、关... 2025-08-08 世界弹射物语水老王武怎么样 世界弹射物语水浑身老王武介绍 世界弹射物语水老王武怎么样 世界弹射物语水浑身老王武介绍 世界弹射物语物语 水老王武 世界弹射物语老王 2025-06-15 世界弹射物语暗夜希望艾迪凯斯怎么样 世界弹射物语魔王技能介绍 世界弹射物语暗夜希望艾迪凯斯怎么样 世界弹射物语魔王技能介绍 世界弹射物语生命 暗夜希望艾迪凯斯 世界弹射物语物语 被动一 自身的剩余生命值越少,自身攻击力提升生命值从100%每减少1%,攻击力+1%[最大+99%] 被动二 自身每持有1个弱体效果,... 2025-06-12 世界弹射物语暗黑少女蒂妮怎么样 世界弹射物语普触技能介绍 世界弹射物语暗黑少女蒂妮怎么样 世界弹射物语普触技能介绍世界弹射物语能力暗黑少女蒂妮世界弹射物语物语能力1 每击杀敌方2次,角色攻击力+1.5%[最大+45%]能力2 每击杀敌方2次,角色技能伤害+2%[最大+60%]能力3 1.每击杀敌方5次,自身... 2025-06-09